与“ 招聘 ”相关的内容。
近年来,因为鱼泡网的出现,蓝领们拥有了找工作的新方式。跟着包工头上工地、上生产线,或者在天桥下、马路边找日结短工的工人们,在鱼泡网APP里浏览、点击,就能根据自己擅长的工种找到机会。这个以“真老板,好工人”为slogan的APP,由2017年...
创头条获悉,FF正在全球范围内进行大规模的高管及员工招聘,以保障FF 91的量产交付工作。今天,FF宣布两项新人事任命: 新任生产制造副总裁Matt Tall将全面负责领导Faraday Future的生产制造工作,尤其是聚焦汉福德工厂量产冲刺阶段的工厂升级、生产设备安...
创头条获悉,近日,字节跳动正在加大对全球高校毕业生的招募力度,以充实自身科技人才储备。 公开招聘信息显示,TikTok专门在大学校园招募的岗位超过70个,主要分布在英国、美国和新加坡。很多岗位面向学校中的计算机视觉科学家和自然语言处理工程师。此外...
被曝暗藏“情色招聘”,表面招助理实为“拉皮条”?? 11月23日,新京报发布有关BOSS直聘暗藏情色陷阱的调查报道:有多家公司涉嫌情色招聘——既有专门为“客户”物色女子的“中介”,也有亲自在别墅里面试,并对应聘者动手动脚的老板,甚至有公司名为招聘...
不知道大家还记不记得,此前海南椰树集团发布的一则招聘信息。 该信息显示,椰树要求职业经理的应聘者签订承诺书,保证顾事业不顾家、终身在椰树集团服务,并且以房产作为抵押,“离开‘椰树’以房产偿还”。 对此,8月24日,椰树集团董事长赵波在接受采...
创头条8月24日消息 日前,海南椰树集团有限公司发布招聘信息“终身服务,以房产作抵押”等条件引热议。 对此,椰树集团董事长赵波在接受采访时回应称,自己竞聘总经理时曾主动抵押了房产,因为这样能够“给自己压力,也给自己动力”,对个人和企业成长都有...
创头条8月20日消息 昨日,椰树集团发布的一则“培养职业经理学校”招生条件中,要求应聘者抵押房产终身服务,还要求“顾事业不顾家”。 对此,椰树集团工作人员确认招生简章是真实的,需要考核合格才能招生。一位人事部工作人员表示,抵押房产、签承诺书是...
创头条消息,8月19日,海南省人力资源市场官方微信公众号“海南直聘”发布椰树集团招聘信息,显示海南椰树集团公开招聘职业经理,称总经理有百万年薪、有别墅奖、有分红股奖、有海景房奖。 但招聘条件提到需作出两点承诺: 承诺做到“两不”(忠诚不谋...
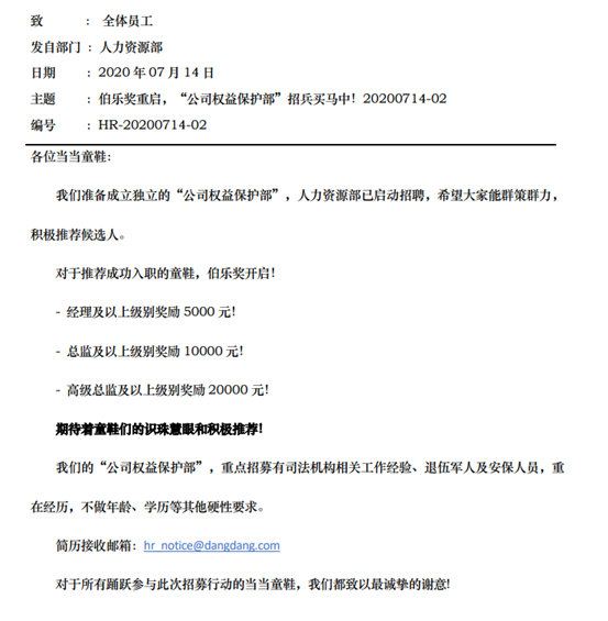
“庆渝年”的故事还在继续。 7月17日消息 近日,当当网连发两封内部邮件,表示成立了独立的公司权益保护部,同时重点招募有司法机构相关工作经验、退伍军人及安保人员,重在经历,不做年龄、学历等其他硬性要求。 从邮件透露的信息来看,当当此举是为防范...
创头条7月17日消息 近日,当当网连发两封内部邮件,表示成立了独立的公司权益保护部,同时重点招募有司法机构相关工作经验、退伍军人及安保人员,重在经历,不做年龄、学历等其他硬性要求。 从邮件透露的信息来看,当当此举是为防范李国庆行政拘留期满后,...
获得 太平医疗健康基金,凯辉基金,中电数据,C轮,3.00亿人民币
获得 睿悦投资,大有资本,B轮,未披露
获得 未透露投资方,天使轮,千万级人民币
获得 云晖资本,中信建投资本,贵阳创投,C轮,数亿人民币
获得 北京高精尖产业发展基金,银河证券,北京金融街资本,D轮,过2.50亿人民币
获得 东吴创投,中科创星,天华超净,天使轮,数千万人民币
创业团队怎样做公关?
创业不应该犯的那些错误
请选择身份
快捷登录
您的注册邮箱: 修改
重新发送激活邮件 进入我的邮箱